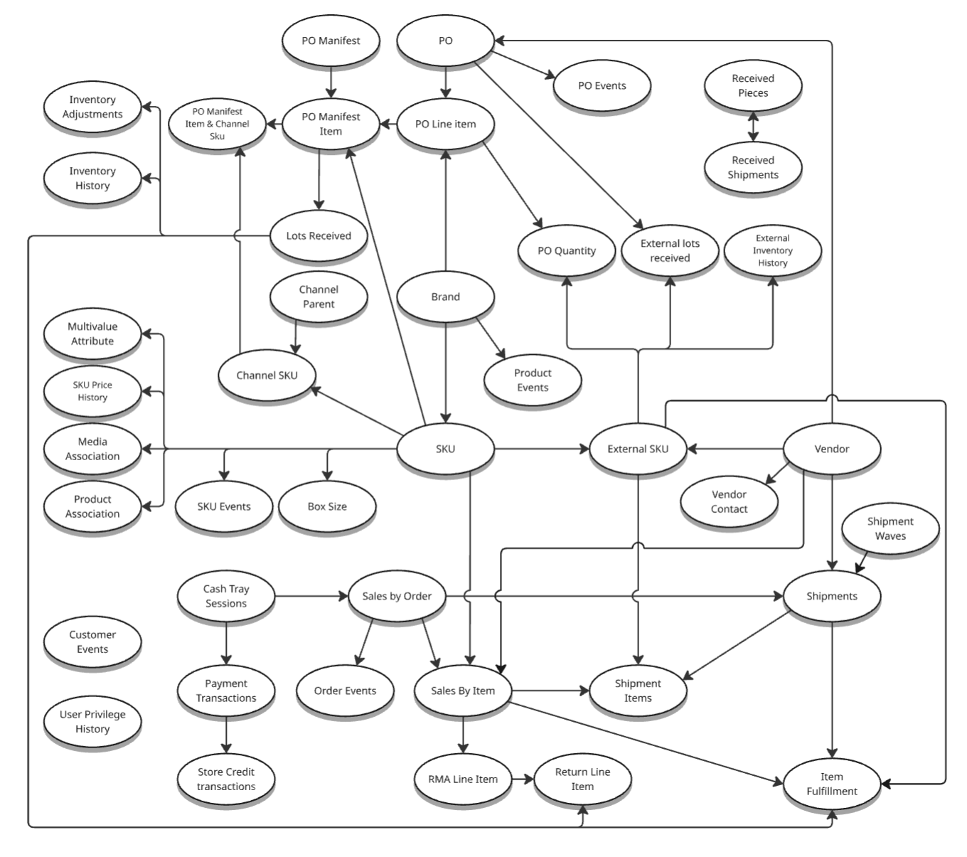
To combine queries from different data sources, the data source from the Primary Query must be compatible with the data sources from any other queries. Look to the chart below. Note that the arrows point in the direction of compatible data sources. For example, if you use the PO data source for your Primary Query, you can add a PO Manifest Item fact as a compatible query.
Sample: Primary Query - PO Manifest
If you were to use the PO Manifest data source as your Primary Query, you could use any of the following data sources as secondary queries.
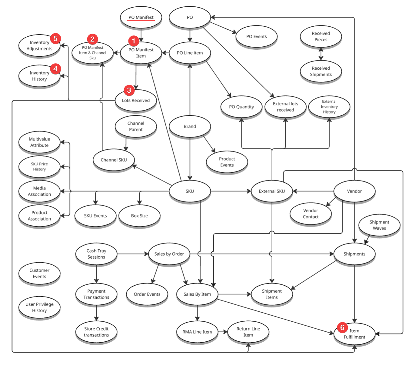
Sample: Primary Query - SKU
Similarly, if you were to use the SKU data source as your Primary Query, you could use any of the following data sources as secondary queries. As you can see, you can add as many queries as you like as long as each is compatible with the Primary Query.
Comments
0 comments
Please sign in to leave a comment.