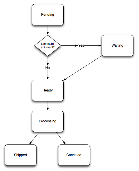
Local Shipments
- Pending: The shipment has been created for informational purposes and inventory has been reserved. However, it has not begun the fulfillment process.
- Waiting: The shipment is awaiting pending JIT shipments.
- Ready: The shipment may be added to a shipment wave to begin the fulfillment process.
- Processing: The shipment has been added to a shipment wave.
- Shipped: The items have been shipped.
- Canceled: Shipments may be canceled during the Ship Audit process. Shipments may also be canceled if the associated item or order is canceled via the Customer Service tool.
Dropship Shipments
- Pending: The shipment has been created for informational purposes and inventory has been reserved. However, it has not begun the fulfillment process.
- Ready: Dropship and JIT shipments - The shipment may now be attached to an existing PO. In the absence of an existing PO that fits the conditions, a new PO is generated.
- Transmitted: Dropship and JIT shipments - The corresponding PO has been sent to the vendor.
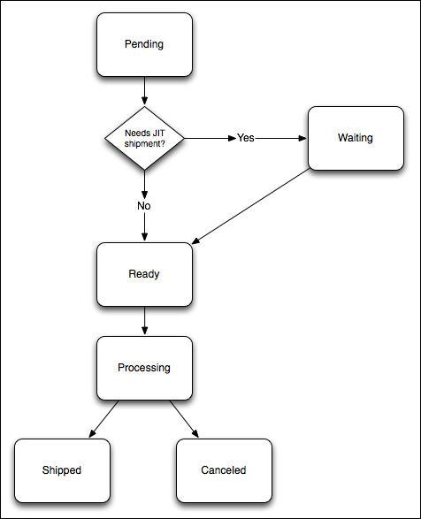
3PL Shipments
- Pending: The shipment has been created for informational purposes and inventory has been reserved. However, it has not begun the fulfillment process.
- Waiting: The shipment is awaiting pending JIT shipments.
- Ready: 3PL shipments - The shipment info is ready to be sent to the 3PL vendor.
- Transmitted: 3PL shipments - The vendor has seen and acknowledged responsibility for the shipment.
- Shipped: The items have been shipped.
JIT Shipments
- Pending: The shipment has been created for informational purposes and inventory has been reserved. However, it has not begun the fulfillment process.
- Ready: Dropship and JIT shipments - The shipment may now be attached to an existing PO. In the absence of an existing PO that fits the conditions, a new PO is generated.
- Transmitted: Dropship and JIT shipments - The corresponding PO has been sent to the vendor.
- Received: Applies to JIT shipments only. The shipment has been received by the retailer. The retailer will then forward the shipment to the customer.





Comments
0 comments
Please sign in to leave a comment.